Antritt einer Geschosstreppe

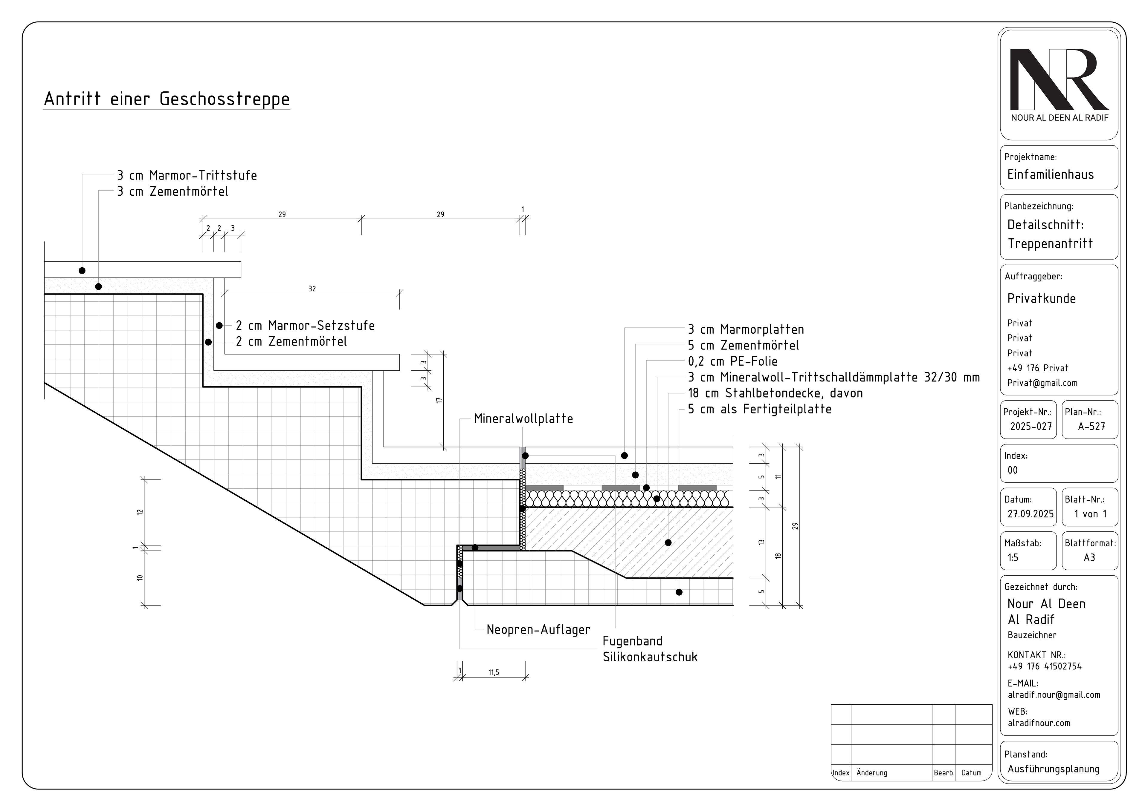
Detailtiefe im Maßstab 1:5: Jedes Bauteil und jede Schicht ist exakt definiert, um eine reibungslose Umsetzung auf der Baustelle zu gewährleisten.

Dieses Detailprojekt demonstriert meine Expertise in der technischen Ausführungsplanung (LPH 5) und der zeichnerischen Umsetzung komplexer Bauteilübergänge.

Der Fokus:
Die präzise Darstellung der Materialübergänge zwischen der tragenden Stahlbetonkonstruktion, dem Fußbodenaufbau und der Treppenanlage. Ein besonderes Augenmerk liegt auf der Berücksichtigung von Wärme- und Schallschutzvorgaben.

Technische Highlights:
1. Materialgerechte Konstruktion: Detaillierung der Schichtenfolge – von der Fertigteilplatte über die Mineralwoll-Trittschalldämmung bis hin zur hochwertigen Marmor-Trittstufe im Zementmörtelbett.
2. Spezialkomponenten: Integration von Neopren-Auflagern zur Entkopplung sowie Fugenbändern aus Silikonkautschuk für langlebige und technisch einwandfreie Anschlüsse.
3. Normgerechte Darstellung: Saubere technische Annotationen, präzise Bemaßung und ein professionelles CAD-Layout nach deutschen Zeichenstandards.
❖ Software: AutoCAD 2026.
❖ Leistungsphase: Ausführungsplanung (LPH 5).
❖ Standards: DIN-konforme Bemaßung und Materialdarstellung.
❖ Lieferumfang: DWG, PDF (Druckfertig).
Suchen Sie Unterstützung bei der Ausarbeitung Ihrer Detailplanung? 
Ich liefere Ihnen baureife Zeichnungen mit höchster Präzision.

Weitere Projekte

Back to Top